[] ;
ELECTRONIQUE 3D
L'ELECTRONIQUE FACILE ET AMUSANTE

LE CD 4015

Un chenillard à LEDs

Le CD 4015 et son fonctionnement:

Dis Jacky, je veux faire un montage à Leds qui tienne la route.
Il me vient à l'esprit un CI CMOS qui se prête pour les montages à Leds Il sagit du CD 4015.
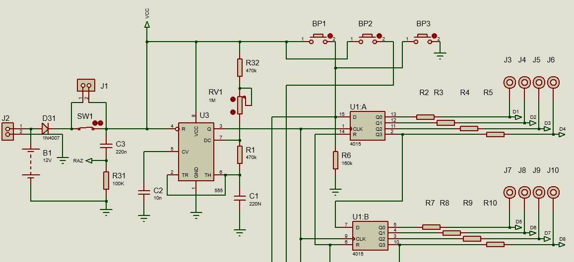
Le CD 4015 est un registre à décalage 8 bits. (en fait deux fois 4 bits). Voici le schéma interne.
Comme tu le vois, il y a 3 broches de commandes. La broche de donnée DATA. La broche CLK qui est la commande d'horloge, et la broche RAZ qui est la remise à zéro des sorties Qa0 à Qa3.
Le fonctionnement est simple, la sortie Qa0 prend la valeur sur la broche DATA à chaque top d'horloge, cette donnée est transmise sur la sortie suivante au top d'horloge suivant et ainsi de suite.

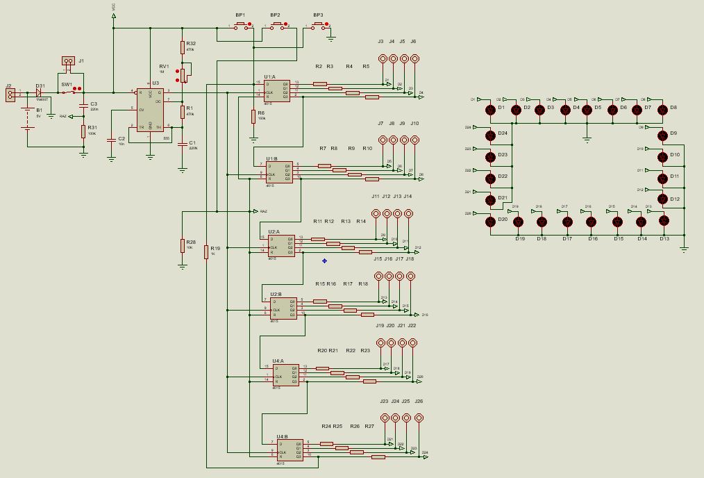
Voici un montage qui illustre bien le cheminement des Leds.

Le poussoir BP1 met un niveau haut sur l'entrée Data ce qui allume les LEDs, le poussoir BP3 met lui un niveau bas sur cette entrée, ce qui à l'effet inverse . Le poussoir BP2 met à zéro le circuit. C3 et R 31 génèrent une impulsion sur l'entrée RAZ des CD 4015 à la mise sous tension du circuit. Les résistances sorties des CD 4015 ont une valeur de 470 ohms.
Le montage fonctionne sur 12 volts.

Cliquer sur les images pour agrandir
Cette vidéo montre le résultat du montage
Recherche sur le site
Recherche sur le web, axée sur l'électronique